省人民政府办公厅关于印发持续深化一流营商环境建设若干措施的通知
鄂政办发〔2022〕2号
各市、州、县人民政府,省政府各部门:
《持续深化一流营商环境建设若干措施》已经省委、省政府同意,现印发给你们,请结合工作实际,认真贯彻落实。
2022年1月2日
持续深化一流营商环境建设若干措施
为深入贯彻习近平总书记关于优化营商环境的重要论述,持续深化我省市场化、法治化、国际化的一流营商环境建设,向顽瘴痼疾亮剑,对堵点难点开刀,持续打造湖北优化营商环境“金字招牌”,制定如下措施:
一、总体要求
坚持以习近平新时代中国特色社会主义思想为指导,全面贯彻党的十九大和十九届历次全会精神,认真落实省委十一届七次、八次、九次、十次全会部署,充分发挥优化营商环境对高质量发展的牵引作用,以持续提升政务环境、市场环境、法治环境、开放环境为主攻方向,以改革创新系统集成为根本动力,以市场主体评价和群众感受为唯一标准,以跨层级联动、跨部门协同、跨事权整合推进“高效办成一件事”为基本路径,大力推动营商环境革命走深走实,助推市场主体数量做多、规模做大、实力做强,为奋力实现“开局企稳、复元打平、再续精彩”,加快“建成支点、走在前列、谱写新篇”提供重要支撑,将湖北建成让广大市场主体投资放心、创业安心、发展顺心和群众舒心的全国营商环境新高地。
二、持续深化商事领域改革,让经营更便利
(一)持续提升准入便利度。持续提升企业开办便利化水平,鼓励有条件的地方在“210”标准(2个环节、1日内办结、零费用)基础上进一步压减环节和时间,将银行开户预约纳入企业开办服务范围。深化简易注销登记改革,全流程1个工作日办结(不含公告时间)。持续深化“证照分离”改革,取消审批、改为备案、实行告知承诺的事项达到120项以上。在超市、饭店等19个行业大力推行“一业一证”改革。试点推行市场准营承诺即入制和准入准营一次承诺即入机制。
(二)优化用电用水用气服务。严格落实工商用户建筑区划红线外用水用气工程安装“零投资”。实现全省用电报装容量160千瓦及以下的小微企业用电报装“零投资”。推广用能联动报装改革。持续提高办电效率,10千伏及以下用户申请用电报装,由供电企业一窗受理,实现最多跑一次。大力推进“转改直”,实现存量转供电稳步减少,增量转供电有效控制。对发现的转供电环节违法加价行为100%查处。
(三)优化招标投标管理。持续推进“评定分离”改革。减少工程建设领域涉企保证金,招标人要求投标人递交投标保证金的,金额不得超过招标项目估算价的1%,且最高不超过50万元,工程质量保证金预留比例不得高于工程价款结算总额的1.5%。加快实施银行保函、保险公司保单和担保公司保函并行的工程担保制度。在招投标领域全面应用电子营业执照,实现“一网通投”。畅通招标投标异议、投诉渠道,强化公共资源交易全链条监管。
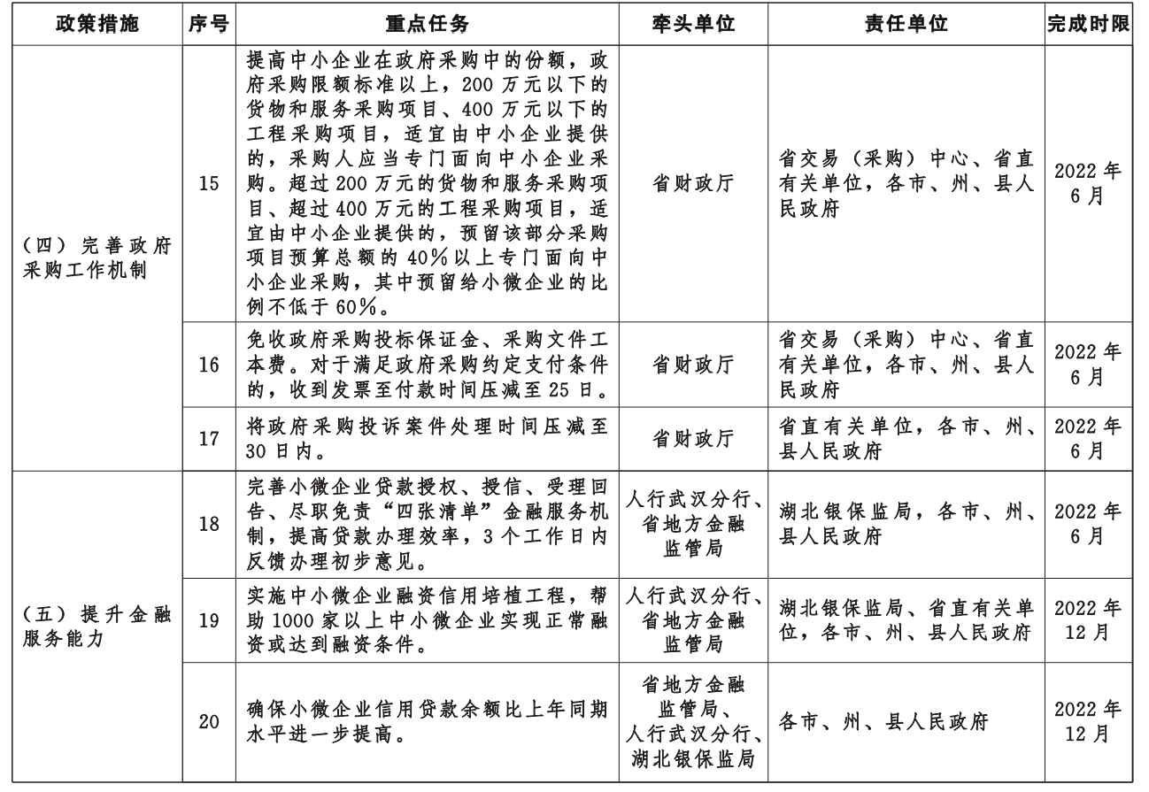
(四)完善政府采购工作机制。提高中小企业在政府采购中的份额,政府采购限额标准以上,200万元以下的货物和服务采购项目、400万元以下的工程采购项目,适宜由中小企业提供的,采购人应当专门面向中小企业采购。超过200万元的货物和服务采购项目、超过400万元的工程采购项目,适宜由中小企业提供的,预留该部分采购项目预算总额的40%以上专门面向中小企业采购,其中预留给小微企业的比例不低于60%。免收政府采购投标保证金、采购文件工本费。对于满足政府采购约定支付条件的,收到发票至付款时间压减至25日。将政府采购投诉案件处理时间压减至30日内。
(五)提升金融服务能力。完善小微企业“四张清单”金融服务机制,3个工作日内反馈贷款办理初步意见。实施中小微企业融资信用培植工程,帮助1000家以上中小微企业实现正常融资或达到融资条件。确保小微企业信用贷款余额比上年同期水平进一步提高。推广“楚天贷款码”,对满足授信条件的及时放款,需进一步线下对接的当日受理对接,3日内尽职调查,5日内初步完成授信。执行普惠小微企业贷款不良率不高于各项贷款不良率3个百分点以内的监管容忍度标准。
(六)强化知识产权创造、保护和运用。推动各地创建国家知识产权试点示范地区,新增一批知识产权试点示范优势企业和园区。开展武汉城市圈知识产权互认试点。加强知识产权质押融资工作对接,持续扩大知识产权质押融资规模,2022年实现知识产权质押融资金额较上一年度增长20%。推动知识产权跨境转让交易便利化,争取在东湖新技术开发区等特定区域开展知识产权临时仲裁。
(七)强化人才资源汇聚。鼓励有条件的地方,对中小微企业招用应届高校毕业生(含离校2年内未就业高校毕业生)且签订1年以上劳动合同并按规定缴纳社会保险费的,分别给予企业和个人1000元/人的一次性就业补贴。继续实施博士后倍增计划,抓好专家选拔服务工作。为高层次人才提供“楚才卡”一卡通便捷服务。深入实施院士专家企业行暨科技副总、科技专员服务中小微企业活动。聚焦“51020”现代产业集群,加快实施技能强省行动,满足市场主体用工需求。探索劳动争议速调快裁服务模式。
三、持续优化政务服务功能,让办事更高效
(八)加快政务服务标准化、信息化建设。推进省级部门政务服务综合窗口改革,乡镇(街道)和村(社区)便民服务场所实现事项100%入驻并采用综合窗口模式提供服务。梳理完善电子证照、电子印章、电子签名、电子档案应用的制度体系。加快推进高频政务服务事项“省内通办”“跨省通办”,编制“省内通办”事项清单,实现同一事项全省无差别受理、同标准办理。支持信息化建设基础相对较好的地区,加快建设完善市级智慧城市大脑,实现“一网统管”。围绕政府市场监管、公共服务等职能,全面部署专题应用建设。推进区块链等新一代信息技术的应用,实现市场主体各类证明材料、信用信息更新情况联动,跨部门便捷查询自动调用。
(九)深化“高效办成一件事”改革。巩固提升19项已实施“一事联办”事项,围绕个人、企业分别新增一批“一事联办”主题服务。推广在线身份认证,实现企业、个人年度办事频次前20%的高频事项全覆盖,探索20个以上电子签名、电子印章在高频事项中的应用场景。推进一批基于企业专属网页的精准化服务应用场景,推介服务与企业需求匹配满意率不低于80%。建立“一网通办”帮办制度,推动“线上人工帮办”覆盖100个高频事项。深入推进政务服务“指尖行动”,加快实现移动办理。
(十)深化工程建设项目审批制度改革。加快推进工业用地“标准地”出让,推行区域性统一评价。将小型工业项目全流程审批时限压缩至25个工作日。全面推进“多测合一”,优化整合验收、不动产登记等阶段测绘事项,对同一标的物的测绘成果有关部门共享互认。推广“拿地即开工”五证同发审批模式。优化审批流程,鼓励有条件地区进一步缩减工程项目审批时限。探索“交房即办证”改革。深化工程竣工验收“多验合一”改革,推广产业项目建设工程单体竣工提前验收模式。在确保安全的前提下,根据项目类别划分,逐步缩小施工图审查范围。探索完善建设工程保险体系,创新安全责任险、个人执业险等工程险种。
(十一)优化登记财产制度。深化“互联网+不动产登记”改革,提升网办覆盖面和便利度。加强不动产登记与银行等金融机构的协同服务。全面推广水电气一体化过户,并逐步拓展更多联动服务。将抵押登记办理时限压缩至1个工作日内。推动企业间不动产转移登记实现“190”办结标准(1个环节、90分钟)。推行二手房转移登记纳税缴费全程网上办。深化探索不动产宗地分割登记模式。
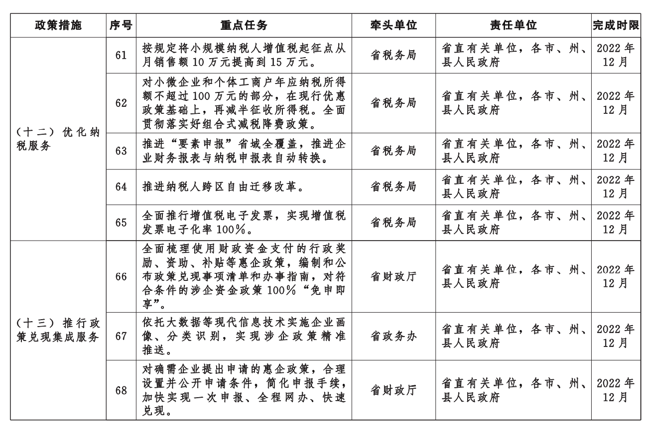
(十二)优化纳税服务。将纳税次数压减至5次、纳税时间压减至90小时以内。拓展“非接触式”办税缴费服务,将发票“非接触式”领用比例提升至85%以上。按规定将小规模纳税人增值税起征点从月销售额10万元提高到15万元。对小微企业和个体工商户年应纳税所得额不超过100万元的部分,在现行优惠政策基础上,再减半征收所得税。全面贯彻落实组合式减税降费政策。推进“要素申报”省域全覆盖,推进企业财务报表与纳税申报表自动转换。推进纳税人跨区自由迁移改革。全面推行增值税电子发票,实现增值税发票电子化率100%。
(十三)推行政策兑现集成服务。全面梳理使用财政资金支付的惠企政策,编制和公布政策兑现事项清单和办事指南,对符合条件的涉企资金政策100%“免申即享”。依托大数据等现代信息技术实施企业画像、分类识别,实现涉企政策精准推送。对确需企业提出申请的惠企政策,合理设置并公开申请条件,简化申报手续,加快实现一次申报、全程网办、快速兑现。
四、持续规范涉企执法司法行为,让监管更公平
(十四)构建全周期闭环信用监管。依法依规推进社会信用体系建设,规范公共信用信息纳入范围、失信约束措施。健全全流程信用监管机制,根据信用等级高低实施差异化监管。探索推进政府和平台企业、征信机构合作监管模式。在政府采购、招标投标等事项中充分发挥信用报告作用,推动信用报告结果异地互认。健全信用修复机制,对企业出现失信行为并按规定申请信用修复的,自接到申请之日起,省级层面2个工作日内完成初审和复审,对符合条件的100%修复。开展“新官不理旧账”等政府失信行为专项督查。
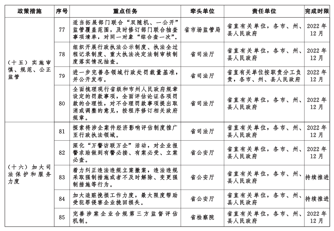
(十五)实施审慎、规范、公正监管。大力构建包容审慎监管体系,统一行业执法标准和尺度。探索将市场轻微违法经营行为免处罚、免强制清单范围扩展至各执法领域。适当拓展部门联合“双随机、一公开”监管覆盖范围,对同一对象“综合查一次”。组织开展行政执法“三项制度”落实情况抽查。进一步完善各领域行政处罚裁量基准,并公开发布。全面梳理现行政府规章设定的罚款事项,对不合理罚款按程序予以取消或调整。
(十六)加大司法保护和服务力度。探索将涉企案件经济影响评估制度推广至行政执法领域。深化“万警访联万企”活动,对企业报警求助做到有警必接、有案必受、立案必查。着力纠正违法违规立案撤案,违法违规采取强制措施或者不及时解除、变更强制措施等行为。加大追赃挽损工作力度,最大限度帮助受犯罪侵害企业挽回损失。完善涉案企业合规第三方监督评估机制。推进公共法律服务资源优化整合,深化“法治体检”活动,加强对中小微企业法律服务工作力度。
(十七)提升“立审执”质效。严格执行立案登记制,建立完善中小投资者诉讼绿色通道。进一步深化民事诉讼繁简分流。加强信息共享,提高财产查控强制执行效率。大力打击“拒执”犯罪,强化“拒执”刑事自诉案件审判工作。大力整治乱执行、消极执行、选择性执行等执行违法违纪行为。常态化开展超标的查封等违规查封、扣押、冻结企业财物问题整治。
(十八)优化破产重整机制。积极探索“执转破”,实现破产债权争议诉讼每件收费100元。健全企业破产“府院联动”工作协调机制。完善破产管理人选任机制和考核制度,实行管理人分级管理。建立破产案件财产处置联动机制,提高财产处置效率。简化重整程序中银行债权人减免破产企业债务所需履行手续。对重整、和解企业的不良征信信息及时采取措施修复信用。
五、持续提升对外开放服务水平,让循环更畅通
(十九)提升通关便利化水平。鼓励企业使用全国通关一体化、“提前申报、货到放行”“两步申报”等多种模式,自主选择通关模式“套餐”。在符合条件的监管作业场所内全面推行进口货物的“船边直提”和出口货物的“抵港直装”。口岸监管单位、湖北国际贸易“单一窗口”等相关系统完成对接,实现卡口自动比对放行。创新海关监管方式,积极推进“智能审图”。
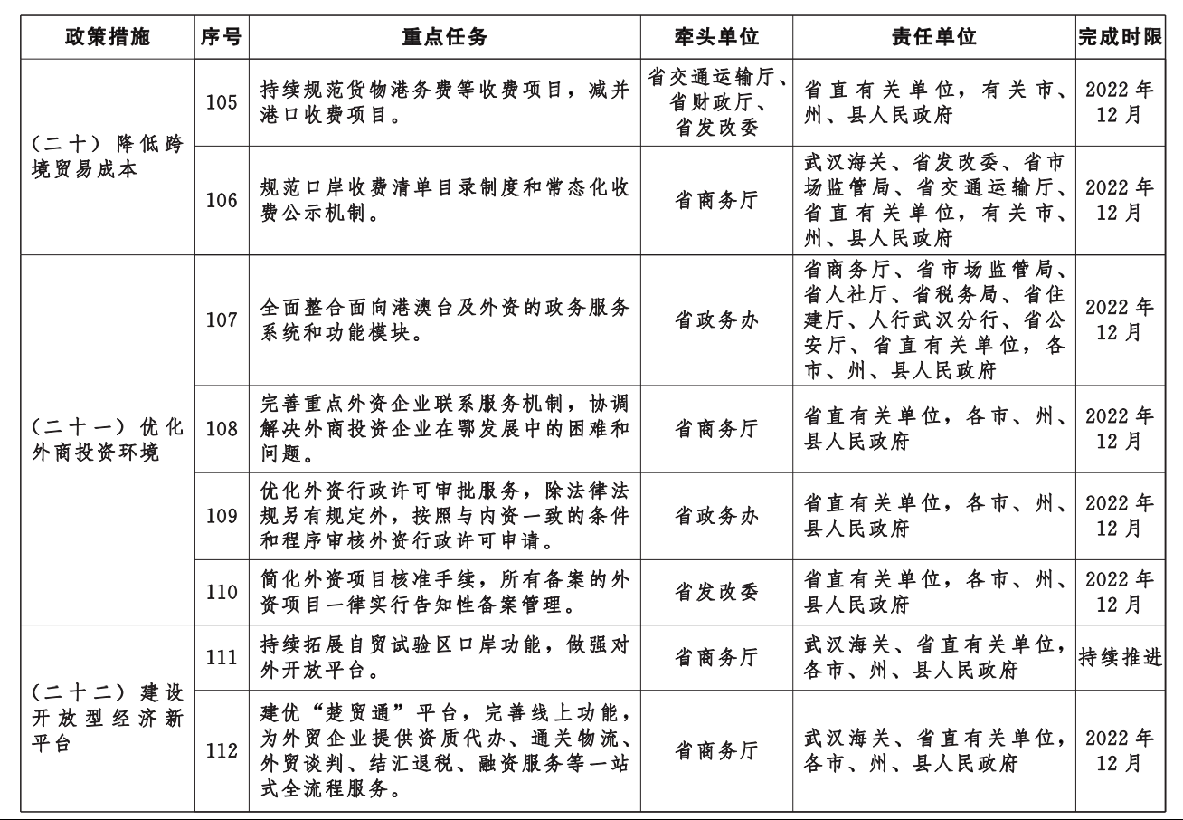
(二十)降低跨境贸易成本。持续推进免除查验没有问题外贸企业吊装、移位、仓储费用工作。落实担保降费政策,对服务疫情防控的外贸企业免收担保费、再担保费;对受疫情影响严重的小微外贸企业,担保费率降至1%以下,再担保费减半征收。持续规范货物港务费等收费项目,减并港口收费项目。规范口岸收费清单目录制度和常态化收费公示机制。
(二十一)优化外商投资环境。全面整合面向港澳台及外资的政务服务系统和功能模块。完善重点外资企业联系服务机制。优化外资行政许可审批服务,除法律法规另有规定外,按照与内资一致的条件和程序审核外资行政许可申请。简化外资项目核准手续,所有备案的外资项目一律实行告知性备案管理。
(二十二)建设开放型经济新平台。持续拓展自贸试验区口岸功能,做强对外开放平台。建优“楚贸通”平台,为外贸企业提供资质代办、通关物流等一站式全流程服务。全面推进综合保税区高水平开放、高质量发展。支持湖北省港口集团重点项目建设,打造中部地区枢纽港。加快完善集疏运体系,推进花湖机场投入运营,持续强化物流枢纽功能。
六、保障措施
(二十三)全面加强组织领导。各地各部门要进一步完善优化营商环境工作机制,“一把手”亲自抓、负总责,持续加强工作力量和队伍建设,推动各项政策措施落实落地。要细化配套方案,明确责任分工和时间安排,切实履行职能职责,大力推进各领域改革。
(二十四)着力抓好正反典型。充分发挥正反典型的示范和震慑作用。继续深入开展先行试点创建工作。持续开展典型经验复制推广。大力开展宣传推介,提高营商环境建设成果的知晓率,提振市场信心。敢于“长牙齿”,统筹用好新闻媒体、通报等方式,大力曝光损害市场主体合法权益等破坏营商环境的反面典型,严肃追责问责,达到“问责一个、警示一片”的强震慑效果。
(二十五)强化完整工作闭环。用好营商环境问题投诉、处置、回应机制。组织开展综合督查,强化执纪监督,对工作推进不力或存在形式主义、官僚主义等问题的,发现一起、处理一起,及时督促整改,形成工作闭环。持续开展营商环境评价,加强评价成果运用,以评促改,以评促优。
附件:湖北省优化营商环境2022年重点任务清单
















附件:

鄂公网安备42011102000831号